Artemis Product Ordering API V3 - TMF622
home
To deliver an excellent customer service it is essential we empower our Partners and Customers to have fast, easy access to information and the ability to self-serve and manage their orders and services
Use this API to:
Create a product order with the following TMF622 actions:
Add - Provide a new product order
Modify - Make a change an existing product and in-flight order
Delete - Cease an existing product
Cancel - Request cancellation of an in-flight product order
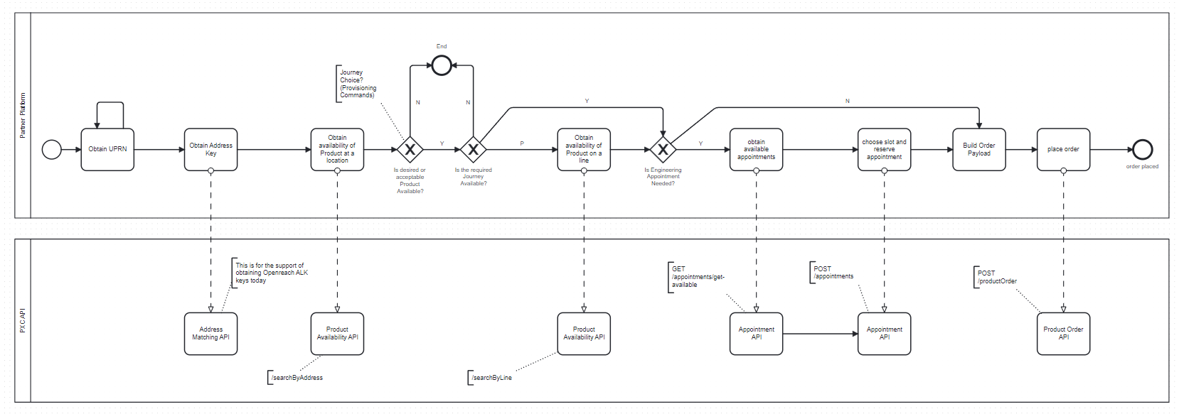
All order flow journeys can be summarised in one workflow diagram:

| Step1: SecurityAPI | Obtain Security Token |
| Step2: UPRN | Partners should have the UPRN, then jump to step4. If they need ALK, for Openreach products, go to Step3. |
| Step3: Address Matching | Use Address Matching API to obtain Openreach Alk. |
| Step4: Search Product Availability by Address | Do product availability check for the UPRN using Product Availability API. In the response, check if there is a desired product available: No End of journey. Yes then check "ProvisioningCommand" in "ProvisioningType" to select required journey to move forward. The following Provisioning Commands are available to choose from. All journeys follow almost same set of API calls, the only difference would be in the product characteristic and scenario how they flow, please click on each option for difference, variations, uses case etc. Check "ProvisioningDetails" section: If "name": "available" has "value": "N" then end of Journey. If "name": "available" has "value": "Y" this means definitely the journey is possible, then check     if "name": "appointmentRequired" has "value": "Y" then go to Step6.     if "name": "appointmentRequired" has "value": "R" then go to Step6. This indicated that an appointment is recommended. You will only see this for SOGEA products.     if "name": "appointmentRequired" has "value": "N" go to Step8. If "name": "available" has "value": "P" this means it's possible, so we need to do additional checks to determine which line the product availability is possible, so go to Step5. |
| Step5: Search Product availability by line | Search product availability check by line using the line details from Step4 response payload.
|
| Step6: Search Available appointments | Select the desired appointment date and time and go to Step7 to book and appointment. |
| Step7: Book Engineering Appointment | Pass the selected date and time and book and appointment. You will get an appointment id as your response payload. You need to pass that in your Place order payload if an appointment. |
| Step8: Place Order | Using PlaceOrder End point you can place an order for any of the journeys mentioned in Step4. Note: ProvisioningCommand, Product Characteristics and appointment details will vary based on the selected journey. |
Page Version History
| Version | Date last updated | Owner | Description of change |
|---|---|---|---|
| 1.0 | 13/02/2026 | Product Management | Updated key features of Product Ordering Experience API inline with TMF V5 |